鉅大鋰電 | 點擊量:0次 | 2018年07月25日
安全性的分析:車用鋰動力電池系統
中國“十二五”規劃大力支持以電動汽車為主的新能源汽車新興產業。然而以熱失控為特征的鋰離子電池系統的安全性事故時有發生,困擾著電動汽車的發展。動力電池安全性事故的常見形式及成因是什么?又該采取怎樣的防范措施?
1.動力電池安全性問題
鋰離子動力電池事故主要表現為因熱失控帶來的起火燃燒。如表1和圖1所示。

圖1近年來部分鋰離子動力電池事故
鋰離子動力電池系統安全性問題表現為3個層次(圖2)。
1)電池系統安全性的“演變”。即電池系統長期老化——“演化”(事故1、2、3、5、7)和突發事件造成電池系統損壞——“突變”(事故4、6)。
2)“觸發”——鋰離子動力電池從正常工作到發生熱失控與起火燃燒的轉折點。
3)“擴展”——熱失控帶來的向周圍傳播的次生危害。

圖2動力電池系統安全性問題的層次
2.動力電池安全性演變
2.1“演化”與“突變”
電池系統長期老化帶來的可靠性降低,演化耗時長,可以通過檢測電池系統的老化程度來評估電池系統安全性的變化;相比而言安全性突變難以預測,但是可以通過既有事故的形式來改進電池系統的設計。
2.2安全性演化機理
電池系統任何部件的老化都可能帶來安全事故的觸發,如事故1、7。除此之外,電池本身的安全性演化主要表現為內短路的發展。電池內部的金屬枝晶生長是造成內短路的主要原因之一。值得一提的是,老化電池的能量密度降低,熱失控造成的危害可能會降低;另一方面老化電池更容易發生熱失控。

圖3鋰離子電池內部金屬枝晶的生長與隔膜的刺穿
3電池安全事故觸發
3.1熱失控機理
經過演變過程,電池事故將會進入“觸發”階段。一般在這之后,電池內部的能量將會在瞬間集中釋放造成熱失控,引發冒煙、起火與爆炸等現象。當然電池安全事故中,也可能不發生熱失控,熱失控后的電池不一定會同時發生冒煙、起火與爆炸,也可能都不發生,這取決于電池材料發生熱失控的機理。
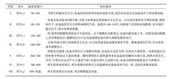
圖4、圖5與表2展示了某款具有三元正極/PE基質的陶瓷隔膜/石墨負極的25A·h鋰離子動力電池的熱失控機理。熱失控過程分為了7個階段。

圖4某款三元鋰離子動力電池熱失控實驗數據(實驗儀器為大型加速絕熱量熱儀,EV-ARC)

圖5某款三元鋰離子動力電池熱失控不同階段的機理

表2某款鋰離子動力電池熱失控的分階段特征與機理
對于冒煙的情況,在階段V,如果電池內部溫度低于正極集流體鋁箔的熔化溫度660℃,電池正極涂層就不會隨著反應產生的氣體噴出,此時觀察到的會是白煙;反之則是黑煙。
對于起火的情況,引燃的主要原因是噴出的氣體溫度高于其閃點,電解液氣體與氧氣劇烈反應。
對于爆炸的情況,必備的條件是電池內部具有高壓氣體積聚,安全閥則是及時釋放高壓積聚氣體的關鍵。
3.2事故觸發的分類
根據觸發的特征,可以分為機械觸發、電觸發和熱觸發3類。

圖6事故觸發的分類
4熱失控在電池系統內的擴展
4.1熱失控擴展的危害
熱失控觸發后,局部單體熱失控后釋放的熱量向周圍傳播,將可能加熱周圍電池并造成周圍電池的熱失控,從而發生鏈式反應造成極大的危害。
4.2熱失控擴展的機理
熱失控擴展過程中的熱量傳遞有3條可能的主要路徑:1)相鄰電池殼體之間的導熱;2)通過電池極柱的導熱;3)單體電池起火對周圍電池的炙烤。

圖7熱失控擴展的幾條可能路徑
4.3防范熱失控擴展與電池系統設計的矛盾
措施:
1)防止火焰的發生。設計閥體的噴射方向引導火焰的生成方向;加入滅火劑;保證密封性。
2)考慮高溫氣體擴散對電池系統其他部件的影響,及時排出高溫氣體。
3)適當阻隔電池之間的傳熱路徑,如在單體電池之間設置隔熱層。
4)增強電池系統內部的散熱;將故障電池周圍的電池進行放電;在電池之間填充相變材料吸收熱量等方法來抑制熱失控的擴展。
矛盾:
防范熱失控擴展的設計與電池系統的其他功能設計存在一定的矛盾,如加劇內部溫度不均、降低比能量、增加成本等。協調此矛盾是電池系統安全性設計的重要議題之一。
5電池事故防范與安全性監控
除熱失控擴展的防范之外,動力電池系統需要全方位的事故防范措施與安全性監控措施。
1)鋰離子動力電池在大規模生產銷售之前,必須要通過相關的安全性測試標準的認證。
2)以防范熱失控事故為核心,動力電池系統的安全性設計需要考慮事故的“演變”、“觸發”與“擴展”等因素。還要對于各個部件的失效模式有清楚的認識。
3)動力電池系統在運行過程中需要進行妥善的管理,并對于可能的事故觸發傾向進行監測與預警。
6結論
動力電池系統安全性問題主要分為3個層次,即“演變”、“觸發”與“擴展”。從這三個層次出發,深入研究各個層次的機理及其演變過程,提出有效的事故防范措施和安全性監控措施,是下一步研究的工作重點。
下一篇:鋰電池的各項工序需要注意的地方










